![]() |
paceval. 4.26
Documentation of the paceval. source-code, Copyright ©1994-2024. Version 1.x, 2.x, 3.x, 4.x ©1994-2025 Joerg Koenning & paceval UG [Registered Trade Mark] All rights reserved., Author(s) : Joerg Koenning
|
implementation of the class paceval_cSyntacticAnalysis More...
#include <string.h>#include <time.h>#include "./inc/paceval_dVersion.h"#include "./inc/paceval_dTestDebug.h"#include "./inc/paceval_cSyntacticAnalysis.h"#include "./inc/paceval_cComputation.h"#include "./inc/paceval_dLicense.h"#include "./inc/paceval_fSelfTestMain.h"#include "./inc/paceval_fThreadHandling.h"
Classes | |
| class | paceval_sldCreateComputationsThreadData |
| The struct paceval_sldCreateComputationsThreadData is used by pacevalLibrary_ldGetComputationResultExt(). More... | |
| class | paceval_sdCreateComputationsThreadData |
| The struct paceval_sdCreateComputationsThreadData is used by pacevalLibrary_dGetComputationResultExt(). More... | |
| class | paceval_sfCreateComputationsThreadData |
| The struct paceval_sfCreateComputationsThreadData is used by pacevalLibrary_fGetComputationResultExt(). More... | |
Functions | |
| bool | paceval_CheckComputationHandle (PACEVAL_HANDLE handle_pacevalComputation_in) |
| bool | pacevalLibrary_AddComputation (PACEVAL_HANDLE handle_pacevalComputation_in) |
| bool | pacevalLibrary_RemoveComputation (PACEVAL_HANDLE handle_pacevalComputation_in) |
| bool | pacevalLibrary_ExistComputation (PACEVAL_HANDLE handle_pacevalComputation_in) |
| PACEVAL_HANDLE | pacevalLibrary_CreateComputation (const char *functionString_in, unsigned long numberOfVariables_in, const char *variables_in, bool useInterval_in, paceval_callbackStatusType *paceval_callbackStatus_in) |
| bool | pacevalLibrary_CreateMultipleComputations (PACEVAL_HANDLE handle_pacevalComputations_out[], const char *functionStrings_in[], unsigned long numberOfpacevalComputations_in, unsigned long numberOfVariables_in, const char *variables_in, bool useInterval_in, paceval_callbackStatusType *paceval_callbackStatus_in) |
| bool | pacevalLibrary_DeleteComputation (PACEVAL_HANDLE handle_pacevalComputation_in) |
| bool | pacevalLibrary_InternalGetComputationResult (PACEVAL_HANDLE handle_pacevalComputation_in, unsigned long numberOfThreadsToUse_in, paceval_eCalculationPrecisionTypes useCalculationPrecision_in, void *values_in, void *result_out, unsigned int sizeOfLongDouble_in, long double *trustedMinResult_out, long double *trustedMaxResult_out) |
| long double | pacevalLibrary_ldGetComputationResult (PACEVAL_HANDLE handle_pacevalComputation_in, long double values_in[], long double *trustedMinResult_out, long double *trustedMaxResult_out) |
| double | pacevalLibrary_dGetComputationResult (PACEVAL_HANDLE handle_pacevalComputation_in, double values_in[], double *trustedMinResult_out, double *trustedMaxResult_out) |
| float | pacevalLibrary_fGetComputationResult (PACEVAL_HANDLE handle_pacevalComputation_in, float values_in[], float *trustedMinResult_out, float *trustedMaxResult_out) |
| bool | pacevalLibrary_GetIsError (PACEVAL_HANDLE handle_pacevalComputation_in) |
| int | pacevalLibrary_GetErrorInformation (PACEVAL_HANDLE handle_pacevalComputation_in, char *lastError_strOperator_in, long *lastError_ePosition_in) |
| bool | pacevalLibrary_InternalGetComputationResultThreadHandleBlock (unsigned long threadCount, paceval_eCalculationPrecisionTypes useCalculationPrecision_in, unsigned long numberOfThreads, unsigned long numberOfVariables, PACEVAL_HANDLE handle_pacevalComputations_in[], unsigned long numberOfpacevalComputations_in, void *ptr_values_in, unsigned long numberOfCalculations_in, unsigned int sizeOfLongDouble_in, void *ptr_results_out, void *ptr_trustedMinResults_out, void *ptr_trustedMaxResults_out, int *errorTypes_out) |
| void * | ldCreateComputationsThreadFunction (void *lpParam) |
| void * | dCreateComputationsThreadFunction (void *lpParam) |
| void * | fCreateComputationsThreadFunction (void *lpParam) |
| bool | pacevalLibrary_InternalGetComputationsResults (PACEVAL_HANDLE handle_pacevalComputations_in[], paceval_eCalculationPrecisionTypes useCalculationPrecision_in, unsigned long numberOfpacevalComputations_in, void *ptr_values_in, unsigned long numberOfCalculations_in, unsigned int sizeOfLongDouble_in, void *ptr_results_out, void *ptr_trustedMinResults_out, void *ptr_trustedMaxResults_out, int *errorTypes_out) |
| bool | pacevalLibrary_ldGetComputationResultExt (PACEVAL_HANDLE handle_pacevalComputation_in, long double values_in[], unsigned long numberOfCalculations_in, long double *results_out, long double *trustedMinResults_out, long double *trustedMaxResults_out, int *errorTypes_out) |
| bool | pacevalLibrary_dGetComputationResultExt (PACEVAL_HANDLE handle_pacevalComputation_in, double values_in[], unsigned long numberOfCalculations_in, double *results_out, double *trustedMinResults_out, double *trustedMaxResults_out, int *errorTypes_out) |
| bool | pacevalLibrary_fGetComputationResultExt (PACEVAL_HANDLE handle_pacevalComputation_in, float values_in[], unsigned long numberOfCalculations_in, float *results_out, float *trustedMinResults_out, float *trustedMaxResults_out, int *errorTypes_out) |
| bool | paceval_precheckMultipleComputations (PACEVAL_HANDLE handle_pacevalComputations_in[], unsigned long numberOfpacevalComputations_in) |
| bool | pacevalLibrary_ldGetMultipleComputationsResults (PACEVAL_HANDLE handle_pacevalComputations_in[], unsigned long numberOfpacevalComputations_in, long double values_in[], long double *results_out, long double *trustedMinResults_out, long double *trustedMaxResults_out, int *errorTypes_out) |
| bool | pacevalLibrary_dGetMultipleComputationsResults (PACEVAL_HANDLE handle_pacevalComputations_in[], unsigned long numberOfpacevalComputations_in, double values_in[], double *results_out, double *trustedMinResults_out, double *trustedMaxResults_out, int *errorTypes_out) |
| bool | pacevalLibrary_fGetMultipleComputationsResults (PACEVAL_HANDLE handle_pacevalComputations_in[], unsigned long numberOfpacevalComputations_in, float values_in[], float *results_out, float *trustedMinResults_out, float *trustedMaxResults_out, int *errorTypes_out) |
| bool | pacevalLibrary_ldGetMultipleComputationsResultsExt (PACEVAL_HANDLE handle_pacevalComputations_in[], unsigned long numberOfpacevalComputations_in, long double values_in[], unsigned long numberOfCalculations_in, long double *results_out, long double *trustedMinResults_out, long double *trustedMaxResults_out, int *errorTypes_out) |
| bool | pacevalLibrary_dGetMultipleComputationsResultsExt (PACEVAL_HANDLE handle_pacevalComputations_in[], unsigned long numberOfpacevalComputations_in, double values_in[], unsigned long numberOfCalculations_in, double *results_out, double *trustedMinResults_out, double *trustedMaxResults_out, int *errorTypes_out) |
| bool | pacevalLibrary_fGetMultipleComputationsResultsExt (PACEVAL_HANDLE handle_pacevalComputations_in[], unsigned long numberOfpacevalComputations_in, float values_in[], unsigned long numberOfCalculations_in, float *results_out, float *trustedMinResults_out, float *trustedMaxResults_out, int *errorTypes_out) |
| int | pacevalLibrary_GetComputationVersionString (PACEVAL_HANDLE handle_pacevalComputation_in, char *paceval_strVersion_in) |
| bool | pacevalLibrary_SetCallbackUserFunction (unsigned int numberUserFunction_in, const char *singleFunctionString_in, paceval_callbackUserFunctionType *paceval_callbackUserFunction_in) |
| unsigned long | pacevalLibrary_CreateXMLFromParameters (char *paceval_strXML_out, const char *functionString_in, unsigned long numberOfVariables_in, const char *variables_in, const char *valuesString_in, bool useInterval_in) |
| void | paceval_removeUnusedASCII (char *stringToChange) |
| int | pacevalLibrary_ReadParametersFromXML (const char *paceval_strXML_in, unsigned long *functionStringLength_out, unsigned long *variablesStringLength_out, unsigned long *numberOfVariables_out, unsigned long *valuesStringLength_out, char *functionString_out, char *variables_out, char *valuesString_out, bool *useInterval_out) |
| unsigned long | pacevalLibrary_GetComputationInformationXML (PACEVAL_HANDLE handle_pacevalComputation_in, char *paceval_strXML_out) |
Variables | |
| unsigned long | paceval_library_sizeof_computations_array = 0 |
| unsigned long | paceval_library_elements_in_computations_array = 0 |
| PACEVAL_HANDLE * | paceval_library_computations_array = NULL |
implementation of the class paceval_cSyntacticAnalysis
the class paceval_cSyntacticAnalysis leads the analysis and the creation of node objects and in addition, the implementation of the thread-related parts of paceval is located in paceval_cSyntacticAnalysis.cpp
| #define paceval_XMLdeclaration "<?xml version=\"1.0\" encoding=\"ISO-8859-1\" standalone=\"yes\"?>\r\n" |
| #define paceval_XMLdeclarationMandatory1 "<?xml" |
| #define paceval_XMLdeclarationMandatory2 "ISO-8859-1" |
| #define paceval_XMLdocumentElementEnd "</paceval.-Data>" |
| #define paceval_XMLdocumentElementStart "<paceval.-Data>" |
| #define paceval_XMLfunctionElementEnd "</function>" |
| #define paceval_XMLfunctionElementStart "<function>" |
| #define paceval_XMLnameVariableElementEnd "</name>" |
| #define paceval_XMLnameVariableElementStart "<name>" |
| #define paceval_XMLnumberOfVarElementEnd "</numberOfVariables>" |
| #define paceval_XMLnumberOfVarElementStart "<numberOfVariables>" |
| #define paceval_XMLuseIntervalElementEnd "</useInterval>" |
| #define paceval_XMLuseIntervalElementStart "<useInterval>" |
| #define paceval_XMLvalueVariableElementEnd "</value>" |
| #define paceval_XMLvalueVariableElementStart "<value>" |
| #define paceval_XMLvariableElementEnd "</variable>" |
| #define paceval_XMLvariableElementStart "<variable number=\"" |
| #define paceval_XMLvariableElementStart2 "\">" |
| #define paceval_XMLversionElementEnd "</version>" |
| #define paceval_XMLversionElementStart "<version>" |
| void * dCreateComputationsThreadFunction | ( | void * | lpParam | ) |


| void * fCreateComputationsThreadFunction | ( | void * | lpParam | ) |


| void * ldCreateComputationsThreadFunction | ( | void * | lpParam | ) |


| bool paceval_CheckComputationHandle | ( | PACEVAL_HANDLE | handle_pacevalComputation_in | ) |

| bool paceval_precheckMultipleComputations | ( | PACEVAL_HANDLE | handle_pacevalComputations_in[], |
| unsigned long | numberOfpacevalComputations_in ) |
performs a precheck of the paceval_cComputation objects for multiple operations, e.g. a handle may only occur once
| handle_pacevalComputations_in | array of the paceval_cComputation objects |
| numberOfpacevalComputations_in | specifies the number of the paceval_cComputation objects |

| void paceval_removeUnusedASCII | ( | char * | stringToChange | ) |

| bool pacevalLibrary_AddComputation | ( | PACEVAL_HANDLE | handle_pacevalComputation_in | ) |


| PACEVAL_HANDLE pacevalLibrary_CreateComputation | ( | const char * | functionString_in, |
| unsigned long | numberOfVariables_in, | ||
| const char * | variables_in, | ||
| bool | useInterval_in, | ||
| paceval_callbackStatusType * | paceval_callbackStatus_in ) |
Foreign function interface (FFI - shared libraries) version of paceval_CreateComputation() (Windows DLLs and static libraries): creates a paceval_cComputation object for a mathematical function and its variables - the return value is the HANDLE of the created paceval_cComputation object (pacevalLibrary_GetIsError() should be called to check whether an error has occurred)
| functionString_in | points to a null-terminated string to be used as the function to work with |
| numberOfVariables_in | specifies the number of variables to work with (e.g. if the variables are "xValue yValue zValue" or "x y z" numberOfVariables_in must be set to 3) |
| variables_in | points to a null-terminated string specifying the names of the working variables (generally the variables must be separated by a blank, e.g. the variables xValue, yValue, zValue must be set with "xValue yValue zValue" or the variables x, y, z must be set with "x y z") |
| useInterval_in | enables or disables the Trusted Interval Computation, TINC (paceval specific) putting bounds on rounding errors and measurement errors of the computation system to yield reliable results |
| paceval_callbackStatus_in | a user-defined callback function to give status information of the paceval_cComputation object, see paceval_main.h |


| bool pacevalLibrary_CreateMultipleComputations | ( | PACEVAL_HANDLE | handle_pacevalComputations_out[], |
| const char * | functionStrings_in[], | ||
| unsigned long | numberOfpacevalComputations_in, | ||
| unsigned long | numberOfVariables_in, | ||
| const char * | variables_in, | ||
| bool | useInterval_in, | ||
| paceval_callbackStatusType * | paceval_callbackStatus_in ) |
Foreign function interface (FFI - shared libraries) version of paceval_CreateMultipleComputations() (Windows DLLs and static libraries): creates paceval_cComputation objects for multiple mathematical functions and one set of variables in a single step - if the function succeeds, the return value is TRUE and handle_pacevalComputations_out contains the paceval_cComputation objects (each of these objects can be used individually, e.g. with pacevalLibrary_dGetComputationResult(), pacevalLibrary_dGetMultipleComputationsResults(), pacevalLibrary_dmathv() or pacevalLibrary_dmathvi() and must be deleted with pacevalLibrary_DeleteComputation())
| functionStrings_in | points to an array of null-terminated strings to be used as the functions to work with for the created paceval_cComputation objects |
| numberOfpacevalComputations_in | specifies the number of paceval_cComputation objects to create (e.g. if the functions to work with are "sin(x)" and "cos(x)" numberOfpacevalComputations_in must be set to 2) |
| numberOfVariables_in | specifies the number of variables to work with (e.g. if the variables are "xValue yValue zValue" or "x y z" numberOfVariables_in must be set to 3) |
| variables_in | points to a null-terminated string specifying the names of the working variables (generally the variables must be separated by a blank, e.g. the variables xValue, yValue, zValue must be set with "xValue yValue zValue" or the variables x, y, z must be set with "x y z") |
| useInterval_in | enables or disables the Trusted Interval Computation, TINC (paceval specific) putting bounds on rounding errors and measurement errors of the computation system to yield reliable results |
| paceval_callbackStatus_in | a user-defined callback function to give status information of the paceval_cComputation objects, see paceval_main.h |


| unsigned long pacevalLibrary_CreateXMLFromParameters | ( | char * | paceval_strXML_out, |
| const char * | functionString_in, | ||
| unsigned long | numberOfVariables_in, | ||
| const char * | variables_in, | ||
| const char * | valuesString_in, | ||
| bool | useInterval_in ) |
Foreign function interface (FFI - shared libraries) version of paceval_CreateXMLFromParameters() (Windows DLLs and static libraries): a helper function to create XML data representing a paceval_cComputation object and you can use it to store data representing a computation to a file system or to transmit it via a network or channel - the return value is the size of the XML data (in case of an error the return value is 0)
| paceval_strXML_out | pointer to a buffer for the XML data (set paceval_strXML_out to NULL to receive the length of the version string) |
| functionString_in | points to a null-terminated string representing the function |
| numberOfVariables_in | specifies the number of variables |
| variables_in | points to a null-terminated string specifying the names of the variables in one string seperated by blanks |
| valuesString_in | specifies the values for the variables in one string seperated by semicolons (;) |
| useInterval_in | specifies whether Trusted Interval Computation is enabled or not |


| bool pacevalLibrary_DeleteComputation | ( | PACEVAL_HANDLE | handle_pacevalComputation_in | ) |
Foreign function interface (FFI - shared libraries) version of paceval_DeleteComputation() (Windows DLLs and static libraries): deletes a paceval_cComputation object - if the function succeeds, the return value is TRUE (if the given HANDLE is not valid the return value is FALSE)
| handle_pacevalComputation_in | identifies the paceval_cComputation object to delete |


| double pacevalLibrary_dGetComputationResult | ( | PACEVAL_HANDLE | handle_pacevalComputation_in, |
| double | values_in[], | ||
| double * | trustedMinResult_out, | ||
| double * | trustedMaxResult_out ) |
Foreign function interface (FFI - shared libraries) version of paceval_dGetComputationResult() (Windows DLLs and static libraries): performs a calculation with precision double on a paceval_cComputation object with the variables declared by pacevalLibrary_CreateComputation() and with a set of values for those variables - if the function succeeds, the return value is the result of the computation (pacevalLibrary_GetIsError() should be called to check whether an error has occurred and to get more information about the error, call pacevalLibrary_GetErrorInformation()) (annotation: in case of an error the return value is not specified)
| handle_pacevalComputation_in | identifies the paceval_cComputation object |
| values_in | array of double defining the values of the variables |
| trustedMinResult_out | this buffer retrieves the minimum/lower interval limit of the computation (annotation: In case of an error the value is not specified) |
| trustedMaxResult_out | this buffer retrieves the maximum/upper limit of the computation (annotation: In case of an error the value is not specified) |


| bool pacevalLibrary_dGetComputationResultExt | ( | PACEVAL_HANDLE | handle_pacevalComputation_in, |
| double | values_in[], | ||
| unsigned long | numberOfCalculations_in, | ||
| double * | results_out, | ||
| double * | trustedMinResults_out, | ||
| double * | trustedMaxResults_out, | ||
| int * | errorTypes_out ) |
Foreign function interface (FFI - shared libraries) version of paceval_dGetComputationResultExt() (Windows DLLs and static libraries): performs multiple calculations with precision double in parallel on a single paceval_cComputation with the variables declared by pacevalLibrary_CreateComputation() and with multiple sets of values for those variables - the return value indicates paceval_cComputation object errors and you should check the array errorTypes_out in this case
| values_in | array of double defining the multiple values of the variables |
| numberOfCalculations_in | specifies the number of different calculations you want to run and this number specifies the size of the array values_in, e.g. if the number of variables declared is 50 and the number of calculations is 1000 the size of the array values_in must be 50*1000 (the order of the array values_in must be variable values for the first calculation, then variable values for the second calculation and so on) |
| results_out | pointer to an array for the results of the computation with the multiple values of the variables (annotation: in case of an error the values are not specified) |
| trustedMinResults_out | pointer to an array for the minimum/lower interval limits (annotation: in case of an error the values are not specified) |
| trustedMaxResults_out | pointer to an array for the maximum/upper interval limits (annotation: in case of an error the values are not specified) |
| errorTypes_out | pointer to an array of the paceval_cComputation object errors, see also paceval_eErrorTypes or pacevalLibrary_GetErrorInformation() |


| bool pacevalLibrary_dGetMultipleComputationsResults | ( | PACEVAL_HANDLE | handle_pacevalComputations_in[], |
| unsigned long | numberOfpacevalComputations_in, | ||
| double | values_in[], | ||
| double * | results_out, | ||
| double * | trustedMinResults_out, | ||
| double * | trustedMaxResults_out, | ||
| int * | errorTypes_out ) |
Foreign function interface (FFI - shared libraries) version of paceval_dGetMultipleComputationsResults() (Windows DLLs and static libraries): performs multiple calculations with precision double in parallel on multiple paceval_cComputation objects using the variables declared by pacevalLibrary_CreateComputation() and with the same set of values for these variables - the return value indicates paceval_cComputation object errors and you should check the array errorTypes_out in this case
| handle_pacevalComputations_in | array of the paceval_cComputation objects |
| numberOfpacevalComputations_in | specifies the number of the paceval_cComputation objects |
| values_in | array of double defining the values of the variables |
| results_out | pointer to an array for the results of the multiple computations (annotation: in case of an error the values are not specified) |
| trustedMinResults_out | pointer to an array for the minimum/lower interval limits (annotation: in case of an error the values are not specified) |
| trustedMaxResults_out | pointer to an array for the maximum/upper interval limits (annotation: in case of an error the values are not specified) |
| errorTypes_out | pointer to an array of the paceval_cComputation object errors, see also paceval_eErrorTypes or pacevalLibrary_GetErrorInformation() |


| bool pacevalLibrary_dGetMultipleComputationsResultsExt | ( | PACEVAL_HANDLE | handle_pacevalComputations_in[], |
| unsigned long | numberOfpacevalComputations_in, | ||
| double | values_in[], | ||
| unsigned long | numberOfCalculations_in, | ||
| double * | results_out, | ||
| double * | trustedMinResults_out, | ||
| double * | trustedMaxResults_out, | ||
| int * | errorTypes_out ) |
Foreign function interface (FFI - shared libraries) version of paceval_dGetMultipleComputationsResultsExt() (Windows DLLs and static libraries): performs multiple calculations with precision double in parallel on multiple paceval_cComputation objects using the variables declared by pacevalLibrary_CreateComputation() and with multiple sets of values for those variables - the return value indicates paceval_cComputation object errors and you should check the array errorTypes_out in this case
| handle_pacevalComputations_in | array of the paceval_cComputation objects |
| numberOfpacevalComputations_in | specifies the number of the paceval_cComputation objects |
| values_in | array of double defining the values of the variables |
| numberOfCalculations_in | specifies the number of different calculations you want to run and this number specifies the size of the array values_in, e.g. if the number of variables declared is 50 and the number of calculations is 1000 the size of the array values_in must be 50*1000 (the order of the array values_in must be variable values for the first calculation, then variable values for the second calculation and so on) |
| results_out | pointer to an array for the results of the multiple computations (annotation: in case of an error the values are not specified) |
| trustedMinResults_out | pointer to an array for the minimum/lower interval limits (annotation: in case of an error the values are not specified) |
| trustedMaxResults_out | pointer to an array for the maximum/upper interval limits (annotation: in case of an error the values are not specified) |
| errorTypes_out | pointer to an array of the paceval_cComputation object errors, see also paceval_eErrorTypes or pacevalLibrary_GetErrorInformation() |


| bool pacevalLibrary_ExistComputation | ( | PACEVAL_HANDLE | handle_pacevalComputation_in | ) |
Foreign function interface (FFI - shared libraries) version of paceval_ExistComputation() (Windows DLLs and static libraries): determines whether a particular paceval_cComputation object has been created - if the object exists, the return value is TRUE. If the specified HANDLE is invalid or the object does not exist, the return value is FALSE
| handle_pacevalComputation_in | identifies the paceval_cComputation object to be questioned |


| float pacevalLibrary_fGetComputationResult | ( | PACEVAL_HANDLE | handle_pacevalComputation_in, |
| float | values_in[], | ||
| float * | trustedMinResult_out, | ||
| float * | trustedMaxResult_out ) |
Foreign function interface (FFI - shared libraries) version of paceval_fGetComputationResult() (Windows DLLs and static libraries): performs a calculation with precision float on a paceval_cComputation object with the variables declared by pacevalLibrary_CreateComputation() and with a set of values for those variables - if the function succeeds, the return value is the result of the computation (pacevalLibrary_GetIsError() should be called to check whether an error has occurred and to get more information about the error, call pacevalLibrary_GetErrorInformation()) (annotation: in case of an error the return value is not specified)
| handle_pacevalComputation_in | identifies the paceval_cComputation object |
| values_in | array of float defining the values of the variables |
| trustedMinResult_out | this buffer retrieves the minimum/lower interval limit of the computation (annotation: In case of an error the value is not specified) |
| trustedMaxResult_out | this buffer retrieves the maximum/upper limit of the computation (annotation: In case of an error the value is not specified) |


| bool pacevalLibrary_fGetComputationResultExt | ( | PACEVAL_HANDLE | handle_pacevalComputation_in, |
| float | values_in[], | ||
| unsigned long | numberOfCalculations_in, | ||
| float * | results_out, | ||
| float * | trustedMinResults_out, | ||
| float * | trustedMaxResults_out, | ||
| int * | errorTypes_out ) |
Foreign function interface (FFI - shared libraries) version of paceval_fGetComputationResultExt() (Windows DLLs and static libraries): performs multiple calculations with precision float in parallel on a single paceval_cComputation with the variables declared by pacevalLibrary_CreateComputation() and with multiple sets of values for those variables - the return value indicates paceval_cComputation object errors and you should check the array errorTypes_out in this case
| values_in | array of float defining the multiple values of the variables |
| numberOfCalculations_in | specifies the number of different calculations you want to run and this number specifies the size of the array values_in, e.g. if the number of variables declared is 50 and the number of calculations is 1000 the size of the array values_in must be 50*1000 (the order of the array values_in must be variable values for the first calculation, then variable values for the second calculation and so on) |
| results_out | pointer to an array for the results of the computation with the multiple values of the variables (annotation: in case of an error the values are not specified) |
| trustedMinResults_out | pointer to an array for the minimum/lower interval limits (annotation: in case of an error the values are not specified) |
| trustedMaxResults_out | pointer to an array for the maximum/upper interval limits (annotation: in case of an error the values are not specified) |
| errorTypes_out | pointer to an array of the paceval_cComputation object errors, see also paceval_eErrorTypes or pacevalLibrary_GetErrorInformation() |


| bool pacevalLibrary_fGetMultipleComputationsResults | ( | PACEVAL_HANDLE | handle_pacevalComputations_in[], |
| unsigned long | numberOfpacevalComputations_in, | ||
| float | values_in[], | ||
| float * | results_out, | ||
| float * | trustedMinResults_out, | ||
| float * | trustedMaxResults_out, | ||
| int * | errorTypes_out ) |
Foreign function interface (FFI - shared libraries) version of paceval_fGetMultipleComputationsResults() (Windows DLLs and static libraries): performs multiple calculations with precision float in parallel on multiple paceval_cComputation objects using the variables declared by pacevalLibrary_CreateComputation() and with the same set of values for these variables - the return value indicates paceval_cComputation object errors and you should check the array errorTypes_out in this case
| handle_pacevalComputations_in | array of the paceval_cComputation objects |
| numberOfpacevalComputations_in | specifies the number of the paceval_cComputation objects |
| values_in | array of float defining the values of the variables |
| results_out | pointer to an array for the results of the multiple computations (annotation: in case of an error the values are not specified) |
| trustedMinResults_out | pointer to an array for the minimum/lower interval limits (annotation: in case of an error the values are not specified) |
| trustedMaxResults_out | pointer to an array for the maximum/upper interval limits (annotation: in case of an error the values are not specified) |
| errorTypes_out | pointer to an array of the paceval_cComputation object errors, see also paceval_eErrorTypes or pacevalLibrary_GetErrorInformation() |


| bool pacevalLibrary_fGetMultipleComputationsResultsExt | ( | PACEVAL_HANDLE | handle_pacevalComputations_in[], |
| unsigned long | numberOfpacevalComputations_in, | ||
| float | values_in[], | ||
| unsigned long | numberOfCalculations_in, | ||
| float * | results_out, | ||
| float * | trustedMinResults_out, | ||
| float * | trustedMaxResults_out, | ||
| int * | errorTypes_out ) |
Foreign function interface (FFI - shared libraries) version of paceval_fGetMultipleComputationsResultsExt() (Windows DLLs and static libraries): performs multiple calculations with precision float in parallel on multiple paceval_cComputation objects using the variables declared by pacevalLibrary_CreateComputation() and with multiple sets of values for those variables - the return value indicates paceval_cComputation object errors and you should check the array errorTypes_out in this case
| handle_pacevalComputations_in | array of the paceval_cComputation objects |
| numberOfpacevalComputations_in | specifies the number of the paceval_cComputation objects |
| values_in | array of float defining the values of the variables |
| numberOfCalculations_in | specifies the number of different calculations you want to run and this number specifies the size of the array values_in, e.g. if the number of variables declared is 50 and the number of calculations is 1000 the size of the array values_in must be 50*1000 (the order of the array values_in must be variable values for the first calculation, then variable values for the second calculation and so on) |
| results_out | pointer to an array for the results of the multiple computations (annotation: in case of an error the values are not specified) |
| trustedMinResults_out | pointer to an array for the minimum/lower interval limits (annotation: in case of an error the values are not specified) |
| trustedMaxResults_out | pointer to an array for the maximum/upper interval limits (annotation: in case of an error the values are not specified) |
| errorTypes_out | pointer to an array of the paceval_cComputation object errors, see also paceval_eErrorTypes or pacevalLibrary_GetErrorInformation() |


| unsigned long pacevalLibrary_GetComputationInformationXML | ( | PACEVAL_HANDLE | handle_pacevalComputation_in, |
| char * | paceval_strXML_out ) |
Foreign function interface (FFI - shared libraries) version of paceval_GetComputationInformationXML() (Windows DLLs and static libraries): a helper function for getting data from a paceval_cComputation object, such as the number of cores in the system, the number of threads used or the cache hits in the computations with that particular paceval_cComputation object - the return value is the size of the XML data (in case of an error the return value is 0)
| handle_pacevalComputation_in | identifies the paceval_cComputation object |
| paceval_strXML_out | pointer to a buffer for the XML data (set paceval_strXML_out to NULL to receive the length of the version string) |


| int pacevalLibrary_GetComputationVersionString | ( | PACEVAL_HANDLE | handle_pacevalComputation_in, |
| char * | paceval_strVersion_out ) |
Foreign function interface (FFI - shared libraries) version of paceval_GetComputationVersionString() (Windows DLLs and static libraries): returns the version string including the version number of the paceval_cComputation object - the return value is the length of the version string
| handle_pacevalComputation_in | identifies the paceval_cComputation object |
| paceval_strVersion_out | points to the buffer that will receive the string (set paceval_strVersion_in to NULL to receive the length of the version string) |


| int pacevalLibrary_GetErrorInformation | ( | PACEVAL_HANDLE | handle_pacevalComputation_in, |
| char * | lastError_strOperator_out, | ||
| long * | lastError_ePosition_out ) |
Foreign function interface (FFI - shared libraries) version of paceval_GetErrorInformation() (Windows DLLs and static libraries): returns the paceval_cComputation object error type value: possible errors are analysis and computation errors (errors during the analysis should be checked after creation of the object like pacevalLibrary_CreateComputation() while errors during the computation should be checked after a calculation, e.g. pacevalLibrary_GetComputationResult()) - the return value is the paceval_cComputation object error, see also paceval_eErrorTypes and you can retrieve further information for the error type via pacevalLibrary_CreateErrorInformationText(), e.g. to present this to the user:
| handle_pacevalComputation_in | identifies the paceval_cComputation object |
| lastError_strOperator_out | buffer to get the operator causing the error (annotation: maximum size of the retrieved null-terminated string is 255 per "#define PACEVAL_MAXERR 255", see paceval_main.h) |
| lastError_ePosition_out | position in the function where the error occurred |


| bool pacevalLibrary_GetIsError | ( | PACEVAL_HANDLE | handle_pacevalComputation_in | ) |
Foreign function interface (FFI - shared libraries) version of paceval_GetIsError() (Windows DLLs and static libraries): determines whether an error has occurred and to get more information about the error, call pacevalLibrary_GetErrorInformation() - if an error has occurred, the return value is TRUE, otherwise it is FALSE
| handle_pacevalComputation_in | identifies the paceval_cComputation object |


| bool pacevalLibrary_InternalGetComputationResult | ( | PACEVAL_HANDLE | handle_pacevalComputation_in, |
| unsigned long | numberOfThreadsToUse_in, | ||
| paceval_eCalculationPrecisionTypes | useCalculationPrecision_in, | ||
| void * | values_in, | ||
| void * | result_out, | ||
| unsigned int | sizeOfLongDouble_in, | ||
| long double * | trustedMinResult_out, | ||
| long double * | trustedMaxResult_out ) |
performs a calculation on a paceval_cComputation object with the variables declared by pacevalLibrary_CreateComputation() and with a set of values for those variables
| handle_pacevalComputation_in | identifies the paceval_cComputation object |
| numberOfThreadsToUse_in | specifies the number of threads to use for paceval_dGetMultipleComputationsResults() [paceval_ldGetMultipleComputationsResults(), paceval_fGetMultipleComputationsResults()] |
| useCalculationPrecision_in | specifies the precision with which the calculation should be performed |
| values_in | specifies the pointer to the array of variable values to use as floating point values for this calculation |
| result_out | the buffer for the result of the calculation in the precision defined with useCalculationPrecision_in (annotation: in case of an error the value is not specified) |
| sizeOfLongDouble_in | specifies the size in bytes of long double in the calling system determined via sizeof(long double) |
| trustedMinResult_out | if Trusted Interval Computation was enabled by pacevalLibrary_CreateComputation() this retrieves the minimum/lower interval limit of the computation (annotation: in case of an error the value is not specified) |
| trustedMaxResult_out | if Trusted Interval Computation was enabled by pacevalLibrary_CreateComputation() this retrieves the maximum/upper interval limit limit of the computation (annotation: in case of an error the value is not specified) |


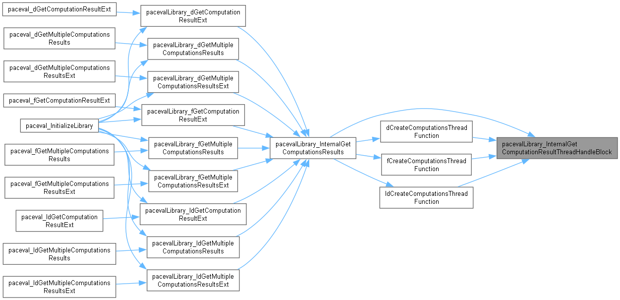
| bool pacevalLibrary_InternalGetComputationResultThreadHandleBlock | ( | unsigned long | threadCount, |
| paceval_eCalculationPrecisionTypes | useCalculationPrecision_in, | ||
| unsigned long | numberOfThreads, | ||
| unsigned long | numberOfVariables, | ||
| PACEVAL_HANDLE | handle_pacevalComputations_in[], | ||
| unsigned long | numberOfpacevalComputations_in, | ||
| void * | ptr_values_in, | ||
| unsigned long | numberOfCalculations_in, | ||
| unsigned int | sizeOfLongDouble_in, | ||
| void * | ptr_results_out, | ||
| void * | ptr_trustedMinResults_out, | ||
| void * | ptr_trustedMaxResults_out, | ||
| int * | errorTypes_out ) |


| bool pacevalLibrary_InternalGetComputationsResults | ( | PACEVAL_HANDLE | handle_pacevalComputations_in[], |
| paceval_eCalculationPrecisionTypes | useCalculationPrecision_in, | ||
| unsigned long | numberOfpacevalComputations_in, | ||
| void * | ptr_values_in, | ||
| unsigned long | numberOfCalculations_in, | ||
| unsigned int | sizeOfLongDouble_in, | ||
| void * | ptr_results_out, | ||
| void * | ptr_trustedMinResults_out, | ||
| void * | ptr_trustedMaxResults_out, | ||
| int * | errorTypes_out ) |


| long double pacevalLibrary_ldGetComputationResult | ( | PACEVAL_HANDLE | handle_pacevalComputation_in, |
| long double | values_in[], | ||
| long double * | trustedMinResult_out, | ||
| long double * | trustedMaxResult_out ) |
Foreign function interface (FFI - shared libraries) version of paceval_ldGetComputationResult() (Windows DLLs and static libraries): performs a calculation with precision long double on a paceval_cComputation object with the variables declared by pacevalLibrary_CreateComputation() and with a set of values for those variables - if the function succeeds, the return value is the result of the computation (pacevalLibrary_GetIsError() should be called to check whether an error has occurred and to get more information about the error, call pacevalLibrary_GetErrorInformation()) (annotation: in case of an error the return value is not specified)
| handle_pacevalComputation_in | identifies the paceval_cComputation object |
| values_in | array of long double defining the values of the variables |
| trustedMinResult_out | this buffer retrieves the minimum/lower interval limit of the computation (annotation: In case of an error the value is not specified) |
| trustedMaxResult_out | this buffer retrieves the maximum/upper limit of the computation (annotation: In case of an error the value is not specified) |


| bool pacevalLibrary_ldGetComputationResultExt | ( | PACEVAL_HANDLE | handle_pacevalComputation_in, |
| long double | values_in[], | ||
| unsigned long | numberOfCalculations_in, | ||
| long double * | results_out, | ||
| long double * | trustedMinResults_out, | ||
| long double * | trustedMaxResults_out, | ||
| int * | errorTypes_out ) |
Foreign function interface (FFI - shared libraries) version of paceval_ldGetComputationResultExt() (Windows DLLs and static libraries): performs multiple calculations with precision long double in parallel on a single paceval_cComputation with the variables declared by pacevalLibrary_CreateComputation() and with multiple sets of values for those variables - the return value indicates paceval_cComputation object errors and you should check the array errorTypes_out in this case
| values_in | array of long double defining the multiple values of the variables |
| numberOfCalculations_in | specifies the number of different calculations you want to run and this number specifies the size of the array values_in, e.g. if the number of variables declared is 50 and the number of calculations is 1000 the size of the array values_in must be 50*1000 (the order of the array values_in must be variable values for the first calculation, then variable values for the second calculation and so on) |
| results_out | pointer to an array for the results of the computation with the multiple values of the variables (annotation: in case of an error the values are not specified) |
| trustedMinResults_out | pointer to an array for the minimum/lower interval limits (annotation: in case of an error the values are not specified) |
| trustedMaxResults_out | pointer to an array for the maximum/upper interval limits (annotation: in case of an error the values are not specified) |
| errorTypes_out | pointer to an array of the paceval_cComputation object errors, see also paceval_eErrorTypes or pacevalLibrary_GetErrorInformation() |


| bool pacevalLibrary_ldGetMultipleComputationsResults | ( | PACEVAL_HANDLE | handle_pacevalComputations_in[], |
| unsigned long | numberOfpacevalComputations_in, | ||
| long double | values_in[], | ||
| long double * | results_out, | ||
| long double * | trustedMinResults_out, | ||
| long double * | trustedMaxResults_out, | ||
| int * | errorTypes_out ) |
Foreign function interface (FFI - shared libraries) version of paceval_ldGetMultipleComputationsResults() (Windows DLLs and static libraries): performs multiple calculations with precision long double in parallel on multiple paceval_cComputation objects using the variables declared by pacevalLibrary_CreateComputation() and with the same set of values for these variables - the return value indicates paceval_cComputation object errors and you should check the array errorTypes_out in this case
| handle_pacevalComputations_in | array of the paceval_cComputation objects |
| numberOfpacevalComputations_in | specifies the number of the paceval_cComputation objects |
| values_in | array of long double defining the values of the variables |
| results_out | pointer to an array for the results of the multiple computations (annotation: in case of an error the values are not specified) |
| trustedMinResults_out | pointer to an array for the minimum/lower interval limits (annotation: in case of an error the values are not specified) |
| trustedMaxResults_out | pointer to an array for the maximum/upper interval limits (annotation: in case of an error the values are not specified) |
| errorTypes_out | pointer to an array of the paceval_cComputation object errors, see also paceval_eErrorTypes or pacevalLibrary_GetErrorInformation() |


| bool pacevalLibrary_ldGetMultipleComputationsResultsExt | ( | PACEVAL_HANDLE | handle_pacevalComputations_in[], |
| unsigned long | numberOfpacevalComputations_in, | ||
| long double | values_in[], | ||
| unsigned long | numberOfCalculations_in, | ||
| long double * | results_out, | ||
| long double * | trustedMinResults_out, | ||
| long double * | trustedMaxResults_out, | ||
| int * | errorTypes_out ) |
Foreign function interface (FFI - shared libraries) version of paceval_ldGetMultipleComputationsResultsExt() (Windows DLLs and static libraries): performs multiple calculations with precision long double in parallel on multiple paceval_cComputation objects using the variables declared by pacevalLibrary_CreateComputation() and with multiple sets of values for those variables - the return value indicates paceval_cComputation object errors and you should check the array errorTypes_out in this case
| handle_pacevalComputations_in | array of the paceval_cComputation objects |
| numberOfpacevalComputations_in | specifies the number of the paceval_cComputation objects |
| values_in | array of long double defining the values of the variables |
| numberOfCalculations_in | specifies the number of different calculations you want to run and this number specifies the size of the array values_in, e.g. if the number of variables declared is 50 and the number of calculations is 1000 the size of the array values_in must be 50*1000 (the order of the array values_in must be variable values for the first calculation, then variable values for the second calculation and so on) |
| results_out | pointer to an array for the results of the multiple computations (annotation: in case of an error the values are not specified) |
| trustedMinResults_out | pointer to an array for the minimum/lower interval limits (annotation: in case of an error the values are not specified) |
| trustedMaxResults_out | pointer to an array for the maximum/upper interval limits (annotation: in case of an error the values are not specified) |
| errorTypes_out | pointer to an array of the paceval_cComputation object errors, see also paceval_eErrorTypes or pacevalLibrary_GetErrorInformation() |


| int pacevalLibrary_ReadParametersFromXML | ( | const char * | paceval_strXML_in, |
| unsigned long * | functionStringLength_out, | ||
| unsigned long * | variablesStringLength_out, | ||
| unsigned long * | numberOfVariables_out, | ||
| unsigned long * | valuesStringLength_out, | ||
| char * | functionString_out, | ||
| char * | variables_out, | ||
| char * | valuesString_out, | ||
| bool * | useInterval_out ) |
Foreign function interface (FFI - shared libraries) version of paceval_ReadParametersFromXML() (Windows DLLs and static libraries): a helper function to read XML data representing a paceval_cComputation object and you can use it to read data representing a computation from a file system or to receive it via a network or channel - in case of an error the return value is <0
| paceval_strXML_in | pointer to the XML data |
| functionStringLength_out | the length of the function string |
| variablesStringLength_out | the length of the variable names in one string |
| numberOfVariables_out | the number of variables |
| valuesStringLength_out | the length of the values seperated by blanks in one string |
| functionString_out | points to the buffer for the function string (set functionString_out to NULL to receive the length at first with functionStringLength_out) |
| variables_out | points to the buffer for the variable names in one string (set variables_out to NULL to receive the length at first with variablesStringLength_out) |
| valuesString_out | points to the buffer for the values seperated by semicolons (;) in one string (set valuesString_out to NULL to receive the length at first with valuesStringLength_out) |
| useInterval_out | points to the buffer specifying whether Trusted Interval Computation is enabled or not |


| bool pacevalLibrary_RemoveComputation | ( | PACEVAL_HANDLE | handle_pacevalComputation_in | ) |


| bool pacevalLibrary_SetCallbackUserFunction | ( | unsigned int | numberUserFunction_in, |
| const char * | singleFunctionString_in, | ||
| paceval_callbackUserFunctionType * | paceval_callbackUserFunction_in ) |
Foreign function interface (FFI - shared libraries) version of paceval_SetCallbackUserFunction() (Windows DLLs and static libraries): allows the definition of up to 1000 custom user functions. Depending on your requirements, you could a) add mathematical functions that enable new functions or b) add faster mathematical functions that are not as accurate as those used by paceval - if the function succeeds, the return value is TRUE, otherwise it is FALSE
| numberUserFunction_in | specifies the number of the user function to set the single function for, e.g. 1 |
| singleFunctionString_in | points to a null-terminated string specifying the user-defined single function, e.g. "my_function1" |
| paceval_callbackUserFunction_in | a user-defined callback function to handle the computation for the specific single function, see paceval_main.h |


| PACEVAL_HANDLE* paceval_library_computations_array = NULL |
| unsigned long paceval_library_elements_in_computations_array = 0 |
| unsigned long paceval_library_sizeof_computations_array = 0 |